惊天反目!马斯克从特朗普第一红人沦为头号死敌
内容提要:本文以埃隆·马斯克从特朗普政府的白宫红人转变为头号黑粉的戏剧性反目为切入点,通过对比商鞅、王安石等历史变革者的悲剧命运,剖析了改革者与权力博弈的深层困境。文章指出,变革必然遭遇既得利益集团反扑、民众惰性阻力及改革者自身性格缺陷的三重挑战,而权力联盟的脆弱性更使蜜月期转瞬即逝。马斯克的案例揭示了当代科技巨头卷入政治漩涡时,其影响力可能成为双刃剑,最终重蹈历史上开路先锋多遭清算的覆辙。全文以历史为镜,警示变革者在推动社会进步的同时,往往需付出高昂代价。
“眼看他起高楼,眼看他宴宾客,眼看他楼塌了。”历史的剧目,似乎总在不经意间,披上新时代的锦袍,再度上演。当我们把目光投向硅谷那位仿佛无所不能的“钢铁侠”埃隆·马斯克时,一股浓厚的既视感油然而生。曾几何时,他亦是某些政治势力倚重的“臂助”,是镁光灯下与权力核心谈笑风生的“白宫红人”,其一言一行,似乎都能在舆论场掀起波澜,被解读为影响潮水流向的关键信号。然而,世事如棋局局新,转瞬之间,这位科技界的风云人物竟调转枪口,从昔日的座上常客,化身为火力全开、言辞犀利的“头号黑粉”。
这一戏剧性的“反水”,不仅仅是一场个人恩怨的上演,更像是一面折射出现代权力、商业与政治复杂交织的棱镜。马斯克的转变,为我们提供了一份生动的“启示录”:它揭示了影响力人物在政治漩涡中的脆弱与变数,也让我们得以窥见历史上那些力主变革的“铁腕人物”们相似的命运轨迹。倘若历史真是一面镜子,那么从马斯克这番从“红人”到“黑粉”的急转弯中,我们能读到哪些颠扑不破的规律,又能得到哪些警示后人的教训?
风暴眼:马斯克与特朗普的决裂——一场现代政治的“现世报”?
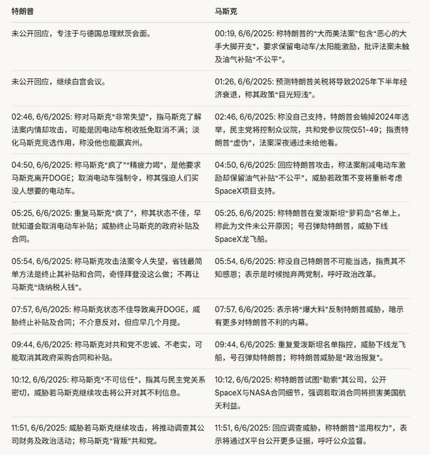
将埃隆·马斯克与历史上命运多舛的变革者相提并论,并非空穴来风。2025年6月5日至6日,他与美国总统特朗普之间爆发的那场惊心动魄的“口水战”,活脱脱上演了一出现代版的“功臣”反目、沦为“弃子”的剧目,也让我们清晰地看到了这位科技巨头从“白宫红人”滑向“头号黑粉”的轨迹,及其可能面临的“下场”。
曾几何时,马斯克与特朗普的关系,也曾有过一段看似融洽的“蜜月期”。马斯克一度是白宫的常客,参与过特朗普政府的经济顾问委员会,其在科技界和商界的巨大影响力,无疑是任何一位政治人物都希望争取的力量。然而,这种微妙的平衡,随着马斯克对特朗普政府力推的“大规模支出法案”(即所谓“大漂亮法案”)的公开抨击而彻底打破。

这场充斥着相互指责、利益纠葛、“黑料”爆料乃至政治威胁的公开决裂,将马斯克从昔日可能的“竞选元勋”、“白宫红人”,彻底推向了当权者的对立面,成为了名副其实的“头号黑粉”和“眼中钉”。他为特朗普“做过什么”的自述,与如今被威胁取消合同、被指责“因私利而发疯”的“下场”,形成了鲜明而讽刺的对比,也为我们接下来的探讨拉开了序幕。
变革的代价:为何“开路先锋”往往“身先死”?
马斯克与特朗普的这场现代政治剧,并非孤立的个案。纵观历史,那些试图推动时代车轮加速前行的“开路先锋”们,往往在享受短暂荣光之后,便迅速坠入命运的深渊。究其原因,变革本身就蕴含着与生俱来的巨大风险与深刻矛盾。
首先,变革必然遭遇既得利益集团的疯狂反扑。 任何一个稳定的社会结构中,都存在着盘根错节的利益网络。无论是手握权柄的官僚,还是垄断资源的豪强,抑或是固守传统的话语权拥有者,他们早已习惯于旧有的游戏规则,并从中获益。变革者的出现,如同一块投入平静湖面的巨石,打破了他们的安逸与特权。新的秩序尚未完全建立,旧势力的反噬却已如影随形。
其次,民众的惰性与恐惧亦是变革的巨大阻力。 人性中天然存在着对未知的恐惧和对习惯的依赖。即便旧制度积弊丛生,民众也可能因为习惯了这种“温水煮青蛙”的状态而不愿轻易改变。大刀阔斧的改革,初期难免伴随着阵痛与混乱,生活节奏的调整与未来的不确定性,本身就是一种考验。此时,若旧势力再加以煽动蛊惑,民众的疑虑与不满便可能汇聚成汹涌的暗流,将变革者推向风口浪尖。
再者,变革者自身的性格与行事方式,也往往成为加速其悲剧的催化剂。 能够推动历史进程的变革者,其性格往往棱角分明,意志坚如磐石,甚至带有一种近乎偏执的理想主义色彩。这种性格特质,在开创事业、打破僵局时是无价的驱动力;然而,一旦改革进入需要纵横捭阖、凝聚共识的深水区,这种不肯妥协的刚硬,便容易使其在复杂的政治博弈中四面树敌,陷入孤立。他们的雷厉风行,在反对者口中可能被扭曲为“专断独行”;他们的远见卓识,在普罗大众眼中,或许显得过于虚无缥缈,成了“痴人说梦”。
历史的回响:那些“功高盖主”或“出师未捷”的先驱们
历史这面铜镜,清晰地映照出改革之路的崎岖与先驱者命运的多舛。那些曾试图力挽狂澜、重整山河的改革先驱,能功成身退、安享晚年者寥寥无几,更多的则是壮志未酬身先死,留给后人无尽的唏嘘与慨叹。
商鞅:为秦国注入强心剂,却为自己预设了刑场
提起商鞅,无疑是战国时期法家学派的铁腕代表。他怀揣着“治世不一道,便国不法古”的坚定信念,西入秦国,与雄心勃勃的秦孝公一拍即合,主导了一场深刻改变中国历史进程的变法。废井田、开阡陌,奖励耕战,统一度量衡,推行郡县制,严明法令——商鞅以其冷峻而高效的手段,将偏居西隅、一度积弱的秦国,锻造成了一部高速运转的战争机器,为日后秦统一天下奠定了坚不可摧的基石。
然而,商鞅的改革,是以剧烈冲击旧贵族特权、颠覆传统社会结构为代价的。他以军功取代门阀,使得平民亦有上升之阶,这无疑触动了宗法贵族的根本利益。其推行的严刑峻法,虽在短期内提升了国家治理效能,却也因其严苛而落下“刻薄寡恩”之名。即便是太子犯法,亦对其师施以刑罚,虽彰显了法律的威严,却也为日后的悲剧埋下了伏笔。
秦孝公在世时尚能庇护商鞅,一旦孝公辞世,曾经因新法而利益受损的太子(即秦惠文王)即位,旧贵族势力便如潮水般反扑,罗织罪名,指控商鞅谋反。商鞅试图逃亡,却讽刺地因自己制定的“无验者不许住宿”的法令而走投无路,最终被捕,落得车裂的酷刑,家族也遭株连。这位为秦国设计了崛起蓝图的总工程师,最终竟被自己亲手锻造的制度利刃所伤,其命运发人深省。
王安石:拗相公的变法图强与历史的扼腕
北宋的王安石,则是另一位怀抱济世理想却命运多舛的改革巨匠。面对大宋王朝“积贫积弱”的困境,他以“天变不足畏,祖宗不足法,人言不足恤”的非凡气魄,在宋神宗的支持下,推行了旨在富国强兵的“熙宁变法”。青苗法、募役法、市易法、保甲法……一系列改革措施,触及了国家政治、经济、军事、文化的方方面面。
客观而言,王安石的许多改革举措,其初衷与理念,在当时乃至后世看来,都具有相当的进步意义。他试图通过国家力量调整经济秩序,抑制豪强兼并,增加财政收入,提升国防实力。然而,理想与现实之间往往存在巨大的鸿沟。其一,变法触动了以司马光为代表的保守派士大夫集团的根本利益,他们认为新法“扰民”、“敛财”、“违背祖制”,群起而攻之,使得新法推行阻力重重。其二,一些良好的政策在执行过程中,由于用人不当或地方官员曲解,出现了偏差,反而加重了部分民众的负担,使得改革失去了广泛的民意支持。其三,王安石本人性格刚直,甚至有些执拗,对于不同意见往往难以采纳,导致其在朝堂之上日益孤立。最终,随着宋神宗的去世,新法几乎被全盘否定,王安石也只能在抑郁与孤独中,带着未酬的壮志抱憾而终。
纵观史册,此类案例俯拾皆是。战国名将吴起,在楚国推行变法,使楚国一度称雄,却因触犯旧贵族利益,在楚悼王死后被乱箭射杀。明代名相张居正,在万历初年力行改革,整顿吏治,清丈田亩,使国库充盈,政局为之一振,然其生前大权在握,身后却遭清算,家产被抄,险些被开棺戮尸。
这些改革先驱们,无一不是时代的杰出人物,他们试图以一己之力扭转乾坤,却往往成为旧势力反扑的牺牲品,或是被自己曾倾力辅佐的君主所猜忌抛弃。他们的悲剧,几乎成为历史上改革者难以摆脱的宿命魔咒。
马斯克“反水”启示录:从历史与现实中汲取的教训
马斯克与特朗普之间这场充斥着指责、威胁与“黑料”的公开决裂,不仅仅是一场高层级的个人恩怨,更深刻地揭示了变革者在与权力共舞时可能面临的困境与风险。结合历史上诸多先驱的命运,我们可以从中汲取以下几点深刻的启示:
启示之一:权力的“蜜月期”总是短暂,利尽则人散。 马斯克与特朗普的这场反目,生动地诠释了政治中“没有永远的朋友,只有永远的利益”这句箴言。曾经的相互倚重、频频互动,在核心利益发生冲突、权力天平不再倾斜时,便如镜花水月般脆弱。马斯克自认的“功绩”,在当权者眼中或许早已是过往云烟,甚至成为可以随意拿捏的“筹码”。当变革者或影响力人物的利用价值降低,或者其言行开始挑战当权者的权威与核心利益时,昔日的“蜜月”便会迅速瓦解,甚至演变成公开的敌对与清算。这无疑是对所有试图在政治漩涡中借力打力的人物发出的深刻警示。
启示之二:变革者的影响力是双刃剑,既能载舟,亦能覆舟。 历史上的商鞅、王安石们,其命运的转折点,往往与最高权力者的态度息息相关。马斯克以其在全球范围内的巨大影响力,既可以成为政治博弈中的重要筹码,也可能因其难以掌控而成为潜在的风险因素。当他选择公开与一位极具权势的政治人物决裂,并历数过往“功绩”时,无疑是将自己推向了风口浪尖。这已远非单纯的商业竞争或舆论纷争,而是直接卷入了错综复杂的政治较量。在这场较量中,个人的商业成就、技术创新,乃至所谓的“粉丝基础”,都可能显得异常脆弱。马斯克“反水”的姿态,固然展现了他的个性与不满,但也将其自身置于了更大的不确定性之中。他的影响力能否转化为有效的政治保护,抑或反而成为加速其陷入困境的催化剂,历史的剧本似乎总是充满变数。特朗普撤销对马斯克推荐的艾萨克曼担任NASA局长的提名,以及暗示取消政府合同,正是这种“覆舟”风险的现实体现。
启示之三:性格决定命运,变革者的孤勇往往伴随着高昂的代价。 马斯克如今以“头号黑粉”的姿态活跃在舆论场,其背后所承载的,不仅仅是个人恩怨的宣泄,更是其一贯特立独行、不愿妥协性格的极致体现。这种性格,在推动科技创新、打破行业垄断时,是无往不利的利器。但在政治的棋局中,过度的锋芒毕露和缺乏转圜余地的强硬,往往会使自己陷入孤立。历史上的变革者,如商鞅之刻薄、王安石之执拗,都在一定程度上加剧了自身的悲剧。马斯克此番“反水”,从抨击“大漂亮法案”到爆料“爱泼斯坦文件”,再到支持弹劾,可谓步步升级,毫无退让,这种“硬刚到底”的选择勇气可嘉,但其可能付出的代价,历史也早已给出了无数参照。
结语:历史的车轮与个人的抉择
“滚滚长江东逝水,浪花淘尽英雄。”历史的发展,自有其内在的逻辑与强大的惯性。任何阻碍社会进步的旧势力,终将被时代的车轮所碾过,这是不以个人意志为转移的客观规律。从这个宏观的视角来看,那些勇于挑战旧秩序、推动社会变革的人物,无论其个人的最终结局是喜是悲,他们的奋斗与尝试,都在不同程度上为历史的前行注入了动力。王安石变法虽以失败告终,但他的一些闪耀着智慧光芒的改革理念,却在后世不断被反思与借鉴。商鞅虽惨遭车裂,但他所奠定的法治基础与耕战国策,却为秦国的最终统一铺平了道路。
然而,历史的宏大叙事,往往难以细致描摹个体命运的悲欢离合。对于那些站在风口浪尖的变革者而言,他们所付出的代价往往是常人难以想象的。他们可能需要倾尽一生的心血去对抗整个时代的惰性与偏见,在不被理解的孤独中踽踽独行,甚至最终成为理想的殉道者,以自身的悲剧换取历史的些微进步。
那么,埃隆·马斯克这位数字时代的“颠覆者”,其“反水”之举最终会将他引向何方?他是否也会重蹈历史上诸多变革先驱的覆辙?现在便下定论,未免为时过早。他所处的时代,信息传播的速度、科技迭代的频率、全球化的广度与深度,都远非古代社会所能比拟。他所拥有的资源、影响力以及直接与数亿人沟通的平台,也是历史上任何一位变革者都难以想象的。或许,他能够凭借其超凡的智慧、坚韧不拔的意志以及对新兴技术的深刻洞察,在重重阻力中开辟出一条全新的路径,从而打破历史上“变革者不得善终”的所谓“魔咒”。
但也存在另一种可能,他终究难以摆脱变革者所固有的宿命。当他所引领的颠覆性力量触及到某些不可逾越的底线,或者当他因自身的决策失误而引发难以控制的危机时,历史的巨轮也可能会以其一贯的冷峻与决绝,将他无情地抛下。马斯克此番从“白宫红人”到“头号黑粉”的转变,本身就是一部充满警示意义的“启示录”,它告诫后人,在权力的游戏中,没有永远的朋友,只有永远的利益;而变革之路,永远布满荆棘与未知。
无论未来的剧本如何书写,埃隆·马斯克的故事都将成为我们这个时代一个极具研究价值的样本。它促使我们重新审视变革的意义与代价,深入思考个人意志与历史潮流之间复杂而微妙的互动关系。而对于所有关注人类文明未来走向的人们来说,这无疑是一场充满悬念、跌宕起伏,也蕴含着深刻启示的时代大戏。历史的警钟仍在回荡,变革者的荆棘之路,也依旧在脚下崎岖地延伸。
- 相关话题
-
- 权力与资本的终极对决:马斯克与特朗普从盟友到死敌的战略裂变
- SpaceX星舰测试在即,马斯克与特朗普或将同台亮相
- 特朗普就职与马斯克布局共推狗狗币,冲击1美元目标在即
- 特朗普上任+马斯克助推:关注RWA、Meme与AI方向潜力项目
- 特朗普上任前明奶DOGE,马斯克数字货币受关注
- 特朗普胜选后马斯克概念币领涨
- 马斯克与特朗普共推DOGE项目,旨在削减联邦预算赤字
- MVRS:关联特朗普与马斯克,MEME币新宠引关注
- 币圈新机遇:马斯克火箭成功,特朗普胜算提升,布局热门币种正当时!
- 狗狗币DOGE:马斯克与特朗普联手,上车改命的机会?
- 重要人物关注:特朗普、马斯克讲话将影响市场走势
- 马斯克与特朗普直播对话:Meme币成焦点
- 相关资讯





















