比特币疯牛行情下,小资金玩家如何实现收益最大化?
内容提要:本文为加密货币新手和资金不足者提供建议。建议找到自己的优势领域并提升技能,如写作、交易、NFT等。若技能不足以变现,可寻找加密公司、初创企业等实习机会积累经验。若技能足够,可选择自己盈利或申请加密公司工作。申请工作时,选择尊重并希望获得股权或代币补偿的公司。建议经营Twitter帐号,提高曝光率,建立人脉,作为进入加密行业的简历。对于交易员,需找到独特有效的交易方式。

你是选择自己获利,还是申请加密公司的工作?本文源自 Route 2 FI 所著长推,由深潮整理、编译及撰稿。
(前情提要:狗狗币成为第6大加密货币!「目标1U」,DOGE将复制2021年涨幅? )
当前市场蓬勃发展,随著比特币达到历史新高,人们很容易因为害怕错过(FOMO)而承担超出平常的风险。
一些给资金不足且是加密新手的建议
首先,问问自己擅长什么。在这个行业中,也许最重要的技能是持久力。即便你不是特别聪明,但愿意每天投入 12 到 14 小时,我认为你就有优势。
因此,对于资金不足的人来说,时间是你最重要的资产。愿意学习和提升自我。那么,你应该关注哪些领域呢?写作内容、在中心化交易所(CEX)交易、研究、Memecoin( Meme 币)交易、NFT(非同质化代币)、YouTube、新闻简报、Telegram、Podcast等等,选择很多。
如果你喜欢写作,那么可以考虑在 Twitter、新闻简报或 Telegram 上发表内容。如果你更喜欢口头表达,那么 YouTube 或 Podcast 可能更适合你。擅长数位并喜欢观察市场动态?那就专注于提升自己的交易技能,并与那些在 Twitter 上你所仰慕的优秀交易员建立联络。你可能会惊讶地发现,有很多优秀的交易员在 Twitter 上只有 500 到 2000 个粉丝,他们不一定是 Hsaka、ENAS 或 Nachi 等大咖。
技能是否足以变现?
找到了自己的优势后,问问自己:「我的技能是否足以让我获得报酬?」
如果不是 → 那就去寻找实习机会。这可以是在加密公司、初创企业、风险投资公司或家族办公室,也可以是协助 KOL 处理各类事务,或者帮助你仰慕的交易员完成任务(如果表现出色,他们可能会与你分享一些内幕资讯)。实习通常报酬不高,因此应重点关注获取日后可能用得上的经验和智慧。
如果是 → 你是选择自己实现盈利,还是申请加密公司的工作?
自己实现盈利可能是一条艰难且漫长的道路,需要极大的投入和奉献。但如果你对自己的能力有信心,并且认为长期收益可能会远超普通工作,我建议尝试这一途径。
申请加密公司的工作则是较为安全的选择,因为你可以获得一份固定薪水(通常高于传统的朝九晚五工作)。此外,谁说你不能在工作之外专注于自己的专案呢?虽然你可能没有足够的时间全力以赴,但固定的薪水可以让你安心地专注于副业。这里有个小建议:很多人可能会想:「牛市来了,我需要专注于交易,没时间找工作。」 其实,在牛市中更容易找到工作,而如果你几乎没有资本,为什么还要把精力放在交易上呢?
如果以太坊的价格翻了四倍,那么你现在的 $1000 就会变成 $4000。这样的金额你可以通过一两周的入门级工作轻松赚到。大多数人并不会成为那种能把 $1k 变成 $1m 的 Meme 币赢家。如果你真的有这样的能力,其实就不必考虑找工作了。
如果你在申请工作,应该选择一家你尊重并希望获得股权或代币补偿的公司。如果你经济条件允许,可以要求尽可能多的薪水以代币形式支付(前提是你对公司有信心)。如果公司成功了,你可能会因此获得丰厚的回报。想想 EigenLayer 的那位 16 岁少年(@gajesh),他就是一个很好的例子。
建议经营 Twitter 帐号
Twitter 帐号:在这个行业中,想要接触顶尖人士,最好的方法就是在 Twitter 上提高自己的曝光率。写下你感兴趣的话题、想要深入了解的内容,发一些轻松幽默的帖子,并与那些你仰慕的人多互动。每天都发推,即便只是简单地说声 「早上好(gm)」。私信给人们一些建议,不求回报。这是建立友谊的方式,谁知道呢,也许将来你们会有合作的机会。只要每天都保持友善、乐于助人并积极参与。
在加密行业中,Twitter 就像你的简历。你不需要 LinkedIn,如果你要申请工作,你最好的简历就是你在 Twitter 上创造的内容。不仅如此,招聘人员经常寻找那些在 Twitter 上有影响力的人,并提供各种机会。这可能包括合作、付费专案、推荐连结、资助的交易帐户,甚至当你影响力足够大时,还可能获得天使投资和意见领袖(KOL)轮次的机会。
关于合作或付费内容:只要你披露相关资讯,我觉得是可以接受的。在这个周期,我们看到有些行为被接受(虽然我觉得很奇怪):有人只是分享一个合约地址(CA)给 Meme 币,并说这是必买的便宜货。不要这样做。只在群聊中与朋友分享这些合约地址比较好。
对于交易员或有志成为交易员的人来说:这可能是最具挑战性的路径,但如果你有能力和独特的优势,它也是最有利可图的。你需要找到自己的交易方式。不能盲目遵循传统的交易规则并期待超越他人。你必须找到一种独特且有效的方法,去做别人没有做到的事情。加密推特(CT)上有一位顶尖交易员曾说他从未使用过 Tradingview。我分享这一点是因为很多人依赖于过多的指标和虚构的趋势线,这其实并不必要。
加密货币市场存在许多低效之处,这些是你可以加以利用的。例如,当 Andre Cronje 在 2022 年 3 月于 Twitter 上宣布他将把重心转向 DeFi 以外的领域时,市场反应迟缓,FTM 和 YFI 等代币至少在 10-15 分钟后才开始下跌。回顾起来,这可能是我在 Fantom 上做过的最简单的空头操作之一。对我而言,这只是一个短线操作,但鉴于市场后来的糟糕表现,我本该持有更久。我的观点是,加密货币市场没有股票市场那么高效。当股票市场有新闻出现时,价格几乎会在几秒钟内反应出来。
加密货币吸引了大量散户投资者,坦白说,其中有不少人并不专业。我指的是那些随意购买狗币并期待其大涨的人。加密推特(CT)上的聪明人和那些依赖 TikTok 网红或 BitBoy 获取投资建议的人之间存在明显差异。顺便说一下,我并不认为自己是聪明人之一。我指的是 GCR、Cobie、Light 等等,可能还可以提到 50 多个。
对于那些积极追踪加密货币动态并寻求超额收益的人来说,这确实是一个优势。随著加密货币市场的成熟,我预计市场会变得更有效率,未来交易将更加困难。重要的是要具备概率思维、常识、自我意识、韧性、耐心和延迟满足的能力。此外,具有强迫性人格或轻度自闭症特征可能反而是优势。
市场具有周期性
还要记住,市场是周期性的。市场只有 20% 的时间呈现趋势,而 80% 的时间在区间波动,这一点非常重要,因为这两种情况需要完全不同的策略。
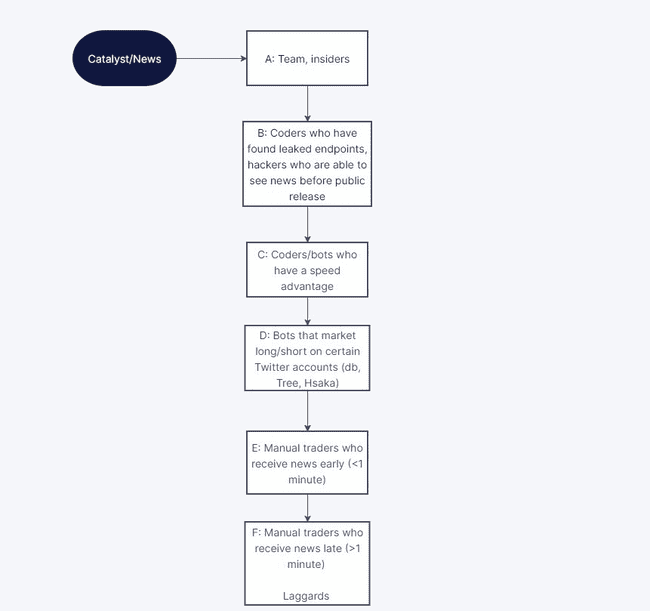
哦,如果你认为自己在交易中抢得先机,我有个坏讯息告诉你,朋友,你可能还在起步阶段(F)。

如果你想提升到 E 阶段,可以检视这个列表,并阅读这篇文章。
在交易中,不要期望有人会全程指导你。我们常常谈论盈利,但实际上,你是在从其他人手中获取资金。当你在 BTC 上做多并获利时,这意味著另一个做空 $BTC 的交易者在亏损。因此,交易本质上是一个玩家对玩家(PvP)的竞争。
你可能会在 Twitter、Discord、Telegram 等平台上获得许多建议。但有时需要反思他们分享资讯的动机。他们是出于好意,还是希望你因害怕错过机会(FOMO)而成为他们的接盘者?对于市值较小的币种,从别人那里得到的建议更需谨慎,因为其价格容易波动。
话虽如此,你应该向更优秀的交易者学习。
祝好运。
- 相关话题
-
- 链上行情回暖,MEME币投资迎来良机,小资金博取大收益
- 比特币独涨之谜:资金流动、大玩家偏好与散户新宠
- 春节前夕币圈行情展望:股市资金回流,以太坊、比特币或迎春节行情
- 8月9日比特币与以太坊日内操作策略及行情分析
- 7月19日比特币行情分析:美股调整与特朗普传言影响市场
- 王不爱行情分享-240809:比特币暴涨与市场动态更新
- 比特币行情分析:震荡区间收窄,多头受挫需警惕下行风险
- 比特币大会重磅嘉宾:特斯拉与马斯克出席,短期行情需谨慎
- 山寨币收益更高,比特币暂时观望
- 极端行情预警:7.25 失业金数据公布,比特币压力位分析
- 短线诱多拉盘后比特币跳水,市场震仓行情需谨慎
- 比特币市场下跌原因揭秘:德国政府抛售、ETF资金流出、地缘政治风险及Mt. Gox赔付压力
- 相关资讯
-

三木:比特币行情分析,零风险博取高收益,交易的最高境界

最强希腊交易员Stamatoudis以291%收益率夺榜,揭秘:重复使用这三大交易模型成就辉煌!#交易策略 #比特币行情分析 #Marios Stamatoudis

美国大选后比特币能否创新高?高波动市场中如何最大化收益

50倍潜力黑马币即将崛起?比特币涨势暂缓,大行情已终结?聪明资金动向揭秘!CHZ暴涨在即?Pajamas币受热捧,巨鲸纷纷加仓!币圈新热点即将揭晓!

比特币矿工秘笈:低成本高效挖币,最大化BTC收益

比特币行情深度解析:BTC三角震荡,变盘在即?BTC/ETH/行情透视

五月收官六月看涨:深度剖析比特币、以太坊及DOGE行情走势

山寨币崛起,比特币与以太坊行情深度解析:Bitcoin, ETH, Doge强势登场!

比特币行情解析:BTC震荡上行,弱势回踩,上涨趋势存疑?

5.30比特币行情:看涨85000上方,67000附近再入场多单,准备加仓,军长分析比特币合约交易
- 猜你喜欢
-

区块链指标迷雾:活跃地址与TVS,可靠性何在?深度剖析指标陷阱

上一秒狂热“撸毛”,下一秒遭骇客“偷家”?OKX Web3 & WTF Academy揭秘安全新挑战【安全特刊】

发掘AI Agent潜力币的十大策略:链上收益、社群热度、KOL追随等全面解析

FUD,加密投资人的梦魇:五分钟了解“恐慌” 币圈小学堂第一课

IOSG研究:非理性市场项目公允估值(FDV)定价策略探究

深入理解Solana交易原理及Token管理

加密货币投资心得:稳健前行,把握市场脉搏

滚仓策略揭秘:小资金如何滚向大财富

TokenPocket 热钱包支持密码短语,无需硬件钱包更安全!

Nubit:比特币的第一个DA层,架构解析与亮点解读

