$zk空投:精明老鼠仓空投规则深度解析
sanyi.eth2024-06-12 来源:X
内容提要:要获得空投资格,账户需满足特定条件。空投规则创新性地引入价值扩展公式,根据钱包中资金数额和存放时间确定基础分配。乘数因素决定最终收益,但乘数条件难以预测,且乘数本身未知,可能为线性或指数增长。因此,即使有基础分配,最终收益也取决于乘数是否满足。整体而言,规则复杂且对老鼠仓有利。
一、确定资格
你的账户必须要满足下面条件任意1条,才能确定你具备空投的条件
不过这条不是重点,重点是下面的确定基础分配。
二、确定基础分配
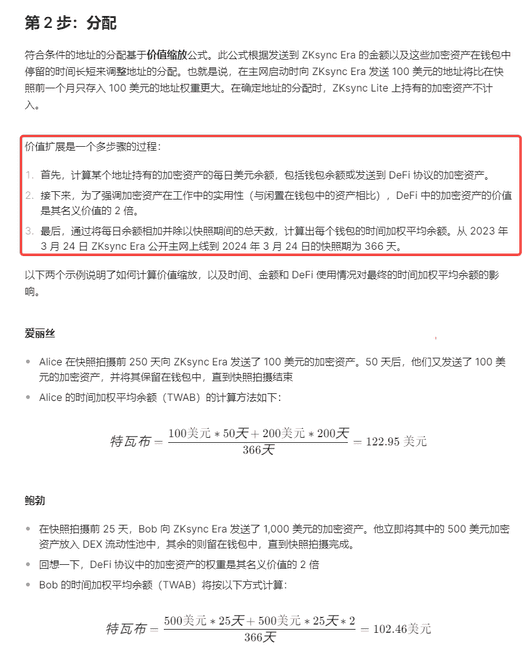
这一次 @zksync 空投规则有一个空前的创新。我们先看看官方的描述(红框重点)
这里抛出来一个新概念:价值扩展公式难以理解,简而言之就是:查了留在zk钱包里的钱的同时,又看了这笔钱存在的时间。也就是说,要么你很早在ZK里放了钱,要么短期内放了很多钱。否则你的基础分配都不会太多。最直接的计算方法就是下图

三、乘数
然后重点来了。你确定有资格,并且满足基础分配后,才会有乘数。这个因素才是决定你拿的多与少的根本!
在满足基础分配后,你满足上图的条件可以获得一个“乘数”,即如果你的基础分配是500,乘数是2,那么你最终拿到的token应该就是1000。但是关于乘数本身,存在几个问题
- 乘数条件几乎没办法揣测到。要么是持有NFT/token,要么是持有空投超过90天。5条乘数规则,真实能满足的屈指可数。但是第一二条方便了老鼠仓
- 乘数本身是多少,未知。是满足1条就加一倍还是指数级的增长,这个都是未知。只是知道有这样一条规则。
综上,看明白了吗?总结一下
- 你满足资格,不一定代表你有空投资格。因为还需要看你在zk网络上的存款多少/多久来判断你的基础分配
- 你有基础分配,不代表你拿的多。还需要看你的乘数是否满足,满足后你才能拿的多
写完后,我真的感叹...感觉这个规则就是为老鼠仓而生...
- 相关话题
-
- 第655天打卡:解析ZKsync空投规则与项目策略
- ZK Nation 空投资格新规解析
- 空投猎人获利超75万美元:ZK成功出售换取ETH
- ZKsync空投事件:用户k1z4通过空投耕作获利百万美元
- Ethena Labs第二季空投提前来袭:高APY低时间成本的确定性机会
- 打卡第650天:ZKsync新动态与发币猜测
- 6.11梭哈晨报:比特币震荡、W代币质押、zkRollup动态及更多
- ZKsync空头查询失望连连,中心化感受加剧
- $ZK价格走势分析:从下跌到探底确认的市场展望
- Layer3发布代币分配检查器,空投查询页面即将上线
- 普通人实现财富自由的关键:庄家思维与市场规则
- Delabs空投活动:参与Web3游戏项目,赢取代币奖励
- 相关资讯
-

IO申领启动!ZKsync空投规则由协会定,市场承压或迎大选逆转,ETH现货ETF上线利好来袭!

Zksync空投盛大开启:2024空投查询与分配规则揭秘,评论区赠$ZK代币

ZKS空投规则复盘:高命中率总结

zkSync被反撸后,下个大机会如何捕捉?链上交互优化指南,揭秘zksync空投规则的财富密码

全网最理性解读:ZK空投规则复盘

报喜!小伙伴们吃肉啦,成功斩获#zklink空投奖励!

ZKLINK资金提取教程:轻松提取,质押LINEA赚取丰厚空投积分!

Web3加密市场早报:全线下跌,ZK Sync空投Io net上线币安,挖矿收益率下滑

Zksync老鼠仓狂欢,空投梦碎工作室覆灭,四年筹备终成泡影,豪绅钱归位百姓苦

zkLink 启动 $ZKL 代币NovaDrop首轮空投:一键查看资格
- 猜你喜欢
-

代币空投吸睛难留人,项目发币后用户流失严重

Mode Network 王牌 DeFi 协议:Ionic 空投教程,未来可期

币安投创新游戏:打僵尸赢空投,70%代币大放送,速看玩法攻略!

Solana Saga 第二代手机预购指南:「空投爆击」来袭,历史赋能与潜在合作项目全览

解密加密货币空投:参与方式与盈利策略

这是一个名为 NebX-Land 的 Solana 生态项目,类似于我的世界,是一款区块链游戏。玩家可以通过签到领取限量的 $XCoin 空投,并参与 NFT 质押挖矿。该项目被誉为推特版的狗狗币。

Blast上的ETH跨链到Linea赚积分,一鱼多吃Kelp Dao和Zeroland教程。保姆级教程:零基础三分钟完成,别错过1600刀空投!

zkSync陷老鼠仓风波:空投条件遭质疑,女巫地址获巨额空投

空投的三个难题:如何兼顾获客、留存和去中心化?

本周热点事件与空投机会速览

