哈佛耶鲁入局:顶尖名校的加密Web3浪潮
内容提要:2025年8月,比特币突破12万美元,传统机构加速入场,哈佛大学捐赠基金披露持有1.16亿美元比特币ETF,位列其第五大投资,耶鲁、布朗等名校也纷纷布局加密资产。早在2018年行业低谷期,耶鲁等顶尖院校就通过投资Paradigm和a16z加密基金间接入场,推动了Uniswap等关键项目发展。加密行业核心人物多来自名校,形成清华、斯坦福、MIT等大学帮派,校友网络成为人才与资本的重要纽带,高校正从早期投资者转变为加密生态的塑造者。
2025 年 8 月,比特币价格跨过 12 万美元,昔日的“边缘资产”再次被推上了主流舞台,而这股推动力量,不只是华尔街的对冲基金,还有常春藤校园里那些最保守、最精明的资金管理人。
8 月 9 日,美国证券交易委员会(SEC)的 13F 文件披露了一个令市场侧目的细节:**哈佛大学捐赠基金(规模约 532 亿美元)在 2025 年第二季度持有价值 1.16 亿美元的比特币 ETF(IBIT)。**这一持仓位列其第五大投资,仅次于微软、亚马逊、Booking Holdings 和 Meta,甚至超过了谷歌母公司 Alphabet 与 Nvidia 的仓位占比。
哈佛并非孤例。
布朗大学、埃默里大学、奥斯汀大学均已公开披露加密货币头寸。

这些象牙塔里的“守财奴”开始拥抱加密货币并不是一时冲动,只是一次多年布局的水面浮现。
名校的资本、人才与技术,早已在加密行业深处扎根。
只是这一次,它们被推到了舞台前。
在泡沫破灭中投资加密
2018 年,加密货币行业的至暗时刻。
伴随着 ICO 泡沫破灭,全球加密资产市值蒸发逾 6300 亿美元,跌至不到 2000 亿美元,比特币跌至 3000 美元,以太坊跌至 80 美元,散户投资者纷纷离场,加密货币被贴上了"庞氏骗局"的标签,连 Facebook 都宣布禁止加密货币相关广告。
就在这个人人避之不及的时刻,耶鲁大学捐赠基金却做出了一个似乎“违背祖训”的决定。
在传奇投资人大卫·斯文森(David Swensen)的领导下,2018 年 10 月,耶鲁大学联合哈佛、斯坦福等顶尖院校,向刚刚成立的 Paradigm 首支 4.5 亿美元加密基金进行了投资,这只基金由 Coinbase 联合创始人 Fred Ehrsam 和前红杉资本合伙人 Matt Huang 创立。同时,耶鲁还参与了 a16z 设立的总额 4 亿美元的首支加密基金。
事后回看,这笔在低谷期的投资,不仅影响了 Paradigm 和 a16z 的发展轨迹,更在某种程度上加速了加密行业的历史进程。
按原计划,Paradigm 将 60% 资金投向加密资产,40% 投向加密初创公司的股权。然而在获得资金后,Paradigm 选择了一步险棋——通过投资的交易平台 Tagomi 大举抄底比特币与以太坊,比特币建仓成本约 4,000 美元。仅数月后,2019 年上半年比特币价格便一度突破 1 万美元。
对于大学捐赠基金而言,当时既无法直接购买比特币,又没有合规的 ETF 产品,让 Paradigm 代为持有加密资产,算是一种“曲线入场”的策略,即便出现亏损,基金会也能在合规与责任层面实现风险隔离。
当时 Matt Huang 究竟是如何说服耶鲁基金投资一只新成立的加密基金去投资加密货币,似乎一直是个谜团。
尽管 Matt Huang 母亲 Marina Chen 曾是耶鲁大学计算机系教授,但并无任何信息可以证明 Marina Chen 对于耶鲁大学投资 Paradigm 产生影响。
通过 Matt Huang 2020 年时发布的一篇文章《为那些开明的怀疑者布道比特币 》,我们或许可以一窥当年 Matt Huang 是如何说服各个大学基金的投资负责人。
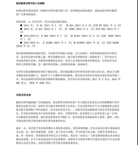
在 Matt Huang 看来,泡沫不是缺陷,而是比特币获得更广泛接受的必经之路,每次泡沫都扩大了比特币的认知度和接受度。比特币短期内不会挑战美元的交换媒介地位,未来将与黄金并驾齐驱,成为投资组合的对冲工具,被机构投资者所持有,直到最后央行可能将比特币作为储备。

对于加密行业而言,Paradigm 不仅仅是一家带来资本的投资机构,更是重要的建设者。
2019 年 4 月,Paradigm 以种子轮领投者身份向 Uniswap 投资了 100 万美元。当时 Uniswap 甚至没有成立公司,开发者只有创始人 Hayden Adams 一人,一个刚被西门子裁员、2017 年才开始自学 Solidity 语言的机械工程师。
不只是投资,Paradigm 研究团队的 Dan Robinson 几乎每天泡在 Uniswap Discord,帮助解决流动性和智能合约疑难杂症。
在双方的协作下,AMM 模型问世,引爆了 DeFi 夏天。
Paradigm 投中的明星项目比比皆是,从 StarkWare、Mina、Uniswap、Compound、MakerDAO、Yield 到 Optimism、Amber、Fireblocks、Synthetix、Opyn、TaxBit、BlockFi、Chainalysis、Gitcoin、Lido、dYdX 等等。
耶鲁大学早期投资的另外一只加密基金,a16z crypto 同样塑造了行业的发展,投资了 Coinase、Solana、Aptos、Avalanche、Arweave……等知名项目,除了投资,a16z 更通过公共政策影响力深度参与行业发展,其曾向支持加密议题的超级 PAC Fairshake 捐赠数千万美元,并押注特朗普胜选,从而获得了更友好的加密政策环境。
时间回到 2018 年底,这一切的开端离不开传奇投资人 David Swensen。
作为耶鲁校内薪酬最高的人,他在过去 34 年里一直掌管数十亿美元的捐赠基金,将基金规模从 10 亿美元扩大到 312 亿美元,创下接近 17% 的年均回报率。
他开创的“耶鲁模式”成为全球大学捐赠基金的黄金标准,如今普林斯顿、斯坦福、麻省理工、宾大等顶尖学府的捐赠基金负责人,很多都是他的前员工,被称作“耶鲁派”。
耶鲁的入场很快引发了连锁反应。哈佛、斯坦福、MIT 等藤校也在同期跟进。《The Information》曾在 2018 年底报道,哈佛大学、斯坦福大学、达特茅斯学院、麻省理工学院和北卡罗来纳大学,都通过各自捐赠基金投资了至少一家加密货币基金。
从某种意义上说,耶鲁在 2018 年的这笔投资,不仅是行业寒冬中的雪中送炭,更是对加密行业未来的一次高调信任投票。
名校里的加密帮派
除了资本和背书,世界顶级大学对加密行业的更深远影响在于人。
有人的地方就有江湖,而加密江湖中的诸多“帮主”与中坚力量,大多出自各大名校,逐渐形成了隐形而强大的“大学帮派”。
在华语世界,清华系无疑是最具影响力的存在。原火币网创始人李林毕业于清华大学自动化系;高性能 Layer1 区块链 Conflux 的核心团队来自清华姚班;区块链安全公司 CertiK 创始人顾荣辉(CEO)本科也毕业于清华大学。
波场创始人孙宇晨、比特大陆创始人吴忌寒均毕业于北大。
浙江大学的校友项目则遍布 Web3 应用端,从 NFT 交易平台 Magic Eden 到 NFT 数据平台 NFTGo,从爆红的链游 Stepn 到硬件钱包 Keystone,几乎覆盖了 C 端应用的多个赛道。
在海外,名校背景更是加密行业创始人的标配。
斯坦福帮依托硅谷心脏地位,在加密行业影响力巨大,培养了 OpenSea、Alchemy、Filecoin、Story 等明星项目创始人以及 Solana 基金会主席 Lily Liu 等知名行业领袖。
2019 年斯坦福大学的区块链大会,赞助商明星云集,以太坊、Cosmos、Polychain 等知名项目和机构赫然在列,大有赶超众多大型加密会议之势。

MIT 帮则以技术研究见长。MIT 的 Digital Currency Initiative 团队参与了 Zcash 的研发,Zcash 于 2018 年被麻省理工学院选为全球十大突破性技术之一,毕竟而零知识证明(ZK)这一加密学里程碑技术,正是 20 世纪 80 年代由 MIT 研究人员提出。
麻省理工教授 、图灵奖获得奖 Silvio Micali 更是亲自下场,于 2017 年创建了高性能公链 Algorand。
MIT 校友阵容堪称“加密明星录”:Paradigm 创始人 Matt Huang、MicroStrategy 创始人 Michael Saylor、StarkWare 联合创始人 Uri Kolodny、莱特币创始人李启威、以及 FTX 创始人 SBF 都出自 MIT。
UCB(加州大学伯克利分校)在创业与孵化方面极为活跃。
2019 年 1 月,伯克利即成立区块链创业加速器 Berkeley Blockchain Xcelerator,由伯克利哈斯商学院、伯克利工程 SCET 和伯克利区块链的合资运营,每年都会孵化一批早期加密项目,目前累计加速了上百家企业。计算机系教授宋晓冬更亲自下场创立隐私公链 Oasis Network。其他知名 UCB 项目包括 Galxe、Osmosis、Sei Network、Opyn、Ampleforth、Kadena 等。
普林斯顿帮则在投资领域影响深远。
2022 年,四位 1987 届校友,以太坊联合创始人 Joseph Lubin、Pantera Capital 创始人 Daniel Morehead、Galaxy Digital 创始人 Michael Novogratz,以及 Fortress Investment Group 的 Peter Briger,联合向母校捐赠 2000 万美元,启动区块链研究计划。
值得一提的是,Morehead 创立 Pantera 时,就得到了 Briger 和 Novogratz 的早期支持,如今 Pantera 已是管理超 50 亿美元资产的顶级加密基金。
在一个强调 “Don’t Trust, Verify” 的行业,人与人之间的信任反而弥足珍贵。校友关系正是这种天然的信任纽带:创始人更倾向于雇佣校友,投资人也更愿意投资校友,从而形成“帮派文化”的隐形壁垒。
李林创立火币后,招来了同学兰建忠与朱嘉伟,高层中超过一半是清华出身,曾经的 CEO 七爷与 CFO 张丽也毕业于清华。吴忌寒在比特大陆同样重用北大同学辅佐。
如今,区块链课程在各大高校已成标配,学生区块链俱乐部与校友网络交织成一张张人才与资本的隐形之网。
斯坦福 CBR 大会、伯克利的 Xcelerator、MIT 的 DCI 黑客马拉松,正在源源不断地向加密世界输送新血。
不只是行业的“早期投资人”,大学已成加密江湖的“武林门派”。
- 相关话题
-
- BabyMarvin:下一个加密市场奇迹,金狗启航引领财富浪潮?
- 今日Web3资讯:加密货币随美股波动,特朗普发声,假消息引涨,CZ新职与山寨币展望
- 特朗普全家发币:推动加密货币与Web3发展,价值网络或将迎来大爆发
- 新手必看:加密货币投资新策略,解锁Web3钱包与早期项目机会
- 三上悠亚入局加密圈!$MIKAMI迷因币上线,财富机遇还是收割陷阱?
- SHIB:从Meme币到DeFi先锋,Shibarium引领未来加密浪潮
- 美国加征关税引发Web3山寨崩盘,加密市场再迎挑战
- 特朗普发币:推动加密与Web3的光辉里程碑
- 易盈社区Web3午间资讯:重大加密动态速递
- Web3香港嘉年华遇冷,加密市场回调引行业反思
- 美国战略布局加密市场:科技巨头入局,美元地位强化
- 加密市场新牛市周期来临,锁定实体资产与Web3潜力股
- 相关资讯
-

哈佛重磅入局!加密货币全线狂飙,牛市信号已现?

Web3加密市场日报:以太坊现货ETF或凌晨获批,Meme币走势强劲,符文Dog逼近历史新高——Vic TALK第932期

Web3加密市场早报:特朗普力保加密货币美国未来,Pepe新高,People暴涨四倍,UniSwap对决SEC,Defi普涨,Vic TALK第934期

Web3加密市场日报:市场复苏中,门头沟转出引恐慌,Meme创新高,Dog符文持续上升,Pump Fun直播功能上线,Vic TALK第936期

Web3加密市场日报:符文Dog历史新高,头部符文普涨30%,Leverfi五月新品发布,Wld或获阿根廷总统投资

Web3项目方应如何理性看待“对韭当割”的加密做市商现象

女股神赞同:以太坊ETF获批助力拜登Web3选票,加密货币成总统大选热议焦点

Web3加密市场日报:特朗普涉罪、比特币生态飙升、Dog创新高、Ordi Sats普涨,Babylon获7000万美金融资,Luna与Sec和解

Web3加密市场日报:SEC或批准以太坊现货ETF,ETH冲破3800美金大关;Pepe单日飙升40%创纪录新高;Farcaster获1.5亿投资,Zks发币在即;Vic TALK第931期精彩呈现

Web3加密市场早报:比特币重返7万美金,游戏赛道全线飘红,币安强庄币势头强劲,符文Dog刷新纪录,市场复苏势头强劲——Vic TALK第944期











