回顾一周年:香港Web3监管政策重大事件盘点
内容提要:香港自去年6月1日起为交易所提供过渡期安排,今年6月1日起所有交易所必须获得证监会牌照方可营运。过去一年,香港Web3市场发展迅速,但头部交易所纷纷撤回牌照申请,原因包括成本高昂、市场竞争激烈、合规难题等。同时,香港政府正积极推行代币化证券、RWA及现货ETF等创新产品,并考虑将虚拟资产纳入投资移民计划。此外,香港也在积极探索稳定币的应用场景并推行相关牌照。整体而言,香港在虚拟资产领域的监管和创新发展正稳步推进。
作者:吴文谦律师,Mulana Investment Mangement
6 月 1 日是香港證監會定下的重要日子。
去年 6 月 1 号前在香港营运的交易所,可享有过渡期安排的待遇,即是可以在未拿到牌照的情况下,营运至今年的 5 月 31 号。 今天 6 月 1 号以后所有交易所都必须先获得证监会牌照或许可,方可营运。
过去一年香港 Web3 市场发生的事情比起以往每一年都多,而且发展都比过往都快得多。
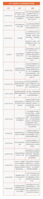
回顾一下从去年 6 月 1 到今年 5 月 31,香港 Web3 的政策监管发展。
2023 年的六月一号前,各个交易所,或者是有意申请交易所牌照的机构,都在忙於搭建一個最簡單的交易所,用最快的方法吸納用戶,提高用戶交易量。 目的就是要得到過渡期待遇的資格,可以繼續營運到今年 5 月 31 日,期间提交牌照申请。
到今年 2 月 29 日牌照申请期限截止时,总共有 24 家申请者。 当中有不少头部交易所,包括币安、火币,OK,kucoin, Gate,Bybit 等等。
基本上所有头部交易所都撤回申请。 最震撼的当然是前几天 OK 决定撤回申请的消息。 毕竟,众所周知 OK 经已投入大量资源去申请牌照。
对于头部交易所撤回申请,我认为可以有以下解读:
1. 他们都是主动撤回申请,并不是证监会拒绝申请。 两者有明显的区别。 主动撤回可以是交易所衡量过成本、未来业务发展、及竞争对手多少等等的因素后,发现成本跟未来发展有很大的差距,因而放弃。
2. 香港市场小,交易所又只容许 18 个国家(主要是欧美国家)的客户作遥距注册。 香港已有两个持牌交易所,又有两个拿了原则性批准,目前仍未开放国内市场。 各个交易所的竞争可说是十分巨大。 在营运成本高昂的情况下,市场都认为交易所最少几年是不能赚钱的。
3. 若果大家有留意 Coinbase 对香港的政策,就会发现去年二月的时候,Coinbase 曾出公告暂停香港用户。 可是今年年头开始又有人发现香港用户可在 Coinbase 上注册。 这意味着海外交易所,有可能不在香港营运,不在香港宣传,并没有刻意吸纳香港用户的情况下,仍可容许香港用户主动到该平台注册。
4. 各个头部交易所都有一些不合规的情况,例如曾经向香港用户开放合约或衍生工具产品。 证监会于 2018 年曾经明确表示任何合约产品都属于证券类别,需要牌照才可以发行。 交易所可能比较难解释以往不合规的情况,因而拿到牌照的难度增加。
基于以上种种原因,我认为主动撤回申请是一个理性的选择。 对于整个交易所的长远发展,持续性,成本效益等等都是一个正确的选择。
顺带一提,回顾各个交易所的策略,Bitget 关联公司收购 OSL 是一个非常聪明的举动。 难怪 Bitget 是近年发展得最快的一个交易所。
交易所虽然非常重要,但只是整个币圈生态组成的一个部份。 香港政府最近极力推行代币化证券及 RWA。 RWA 的底层资产大多数是传统证券产品。 香港的监管及投资人都比较熟悉。
值得关注的是,广发证券及 NV Technology 于年初共同发行代币化短期融资票据。 两间机构都有中资相关的背景,或是跟中资机构友好。 广发证券作为先导有机会令将来有更多中资金融机构放胆地推行虚拟货币相关产品。
RWA 的应用场景很广,将来若果配合港元稳定币,横向发展的可能性更大。 天马行空的举个例子,如果 RWA 产品可以做抵押去借港元稳定币,稳定币又可以打通到去中心化产品质押的话,那就可以融合传统市场及币圈市场。
另一个值得关注点,是香港推行现货 ETF。
现货 ETF 的投资者可通过传统证券投资账户购买,无需额外设立虚拟资产钱包和交易账户。 有别于美国的 ETF, 投资人也可以以实物虚拟货币申赎, 而且开放于零售投资者。 香港的 ETF 肯定是创造了历史。
此外,最近投资虚拟资产基金市场好像又活跃起来。 同样值得注意的是今年最新推出的投资移民计划。 虽然该投资移民计划认可的产品不包括虚拟资产,但证监会持牌资管公司开设的有限合伙基金(LPF)或开放式基金公司 (OFC),可以作为投资移民计划三千万投资额中的一千万,而且这两种基金并没有限制可投资的资产或产品。 意思即是 LPF 及 OFC 都可以投资虚拟货币。 故无论如何,如果选择投资虚拟货币的话,建议都需要跟证监会已经批准升级至可以投资 100% 虚拟资产管理的公司合作比较合规。
牌照方面,除了交易所牌照,今年港府亦积极推行稳定币沙盒及 OTC 牌照。 据了解,金管局对于稳定币牌照的应用场景特别重视,并认为稳定币不应单单只在交易所上作为交易对。 应用场景理应比纯粹交易更广、更多用途。
交易所、OTC、稳定币三个牌照由三个不同的政府部门监管, 但都是由财经事务及库务局统筹。这样安排有助政府建立稳健及透明的规管环境,保持政策延续性,令 Web3,可持续地发展。
总括来说,跟去年的铺天盖地的宣传,声势浩大的活动相比,今年明显地各个业界持份者都低头干实事,为牛市作准备, 为香港的 Web3 发展做事。虽然如此,我认为实际的发展及机遇都比去年来的多。

有关牌照申请已被退回、拒绝或撤回的申请者名单:

- 相关资讯
-

Web3加密市场早报:香港通过比特币、Eth现货ETF,币安创始人Cz面临三年刑罚,符石空投Meme币交易量飙升,Eth或陷黄金坑,Vic TALK第907期发布

2024年加密圈疯狂回顾:迷因币造就少年富豪、柯文哲陷比特币千枚传闻,盘点年度离奇事件

金狗博士:BTC协议一周年回顾,揭秘精彩细节

Ton零撸项目大盘点:Web2小程序+H5小游戏+Web3挖矿+邀请裂变,下一个$NOT或在其中?

Web3律师解读:香港加密货币量化基金的合规运营之道

展望2024:值得期待的Web3链游大盘点

香港"Web3之都"成笑柄?加密货币ETF后,下步棋局何在?

以太坊铭文(Ethcriptions)一周年回顾与未来展望

以太坊近期事件解析:香港加密ETF影响、美国ETH ETF前景及ETH是否会被认定为证券?

现货ETF即将在港上市,还有哪些香港概念值得关注?
- 猜你喜欢
-

加密货币的困境:炒作成风却缺乏实际进展,未来价值何在?

CZ四个月刑期即将结束,重获自由倒计时

2024年BTC价格展望:特朗普效应、Microstrategy溢价与流动性周期解析

印度交易所WazirX遭黑客攻击,损失2.3亿美元,多种代币暴跌超10%!

七月降息无望,加密市场受挫

加密市场四大基本面深度剖析:新资金动向与价值币回归趋势,未来格局展望

Brian Quintenz 或成美国CFTC主席,引领加密政策新风向

美联储立场转鹰,交易员削减降息押注,比特币承压

比特币ETF利好频传,CZ服刑与特朗普TikTok新动态,安全钱包何处寻?Robert李区块链日记2151

DeepSeek冲击市场!科技美股与币圈齐跌,比特币牛市终结信号?

