Depin协议Grass逆市暴涨,一文速看原因
内容提要:加密市场震荡中,Grass代币($GRASS)逆势上涨,表现突出。Grass是基于Solana的去中心化协议,旨在构建AI数据层,利用去中心化网络收集和处理数据。项目已完成两轮融资,总金额450万美元。尽管代币发布过程遇到技术挑战,但Grass通过谨慎管理预期和不在大型交易所上线等策略,赢得了社区信任。Grass在所有cex平台中,Gate交易量占比最高,当前流通市值3.8亿美元,市场表现强劲。代币经济模型设计周全,确保长期可持续性。

在加密市场近期震荡中,Grass代币($GRASS)以其独特的表现引发了市场的广泛关注。尤其是在过去五天里,比特币价格从73,000美元下滑至最低67,400美元的背景下,许多山寨币遭遇了同样的命运,纷纷下跌。然而,Grass却逆势上涨,从最低0.65美元一路攀升至最高1.86美元,目前的稳定价格为1.56美元,流通市值达到3.8亿美元,FDV(完全稀释估值)为15.5亿美元,超越了Depin项目IO.NET的12亿美元市值。这一逆市拉盘的表现让Grass在动荡的加密市场中,显得尤为突出,也为众多投资者带来了新的希望。
Grass的起源与背景

Grass项目的起源与其背景密不可分。Grass,也被称为“小草”,是基于Solana网络的一项去中心化协议,旨在结合AI、去中心化基础设施(Depin)与Solana技术,构建一个强大的AI数据层。该项目通过访问公共网络,提供AI模型训练所需的数据。这使得Grass在扩展至清理和准备结构化数据集的过程中,逐渐成为AI数据层的重要组成部分,并奠定了其在AI领域的基础地位。
Grass的核心理念是利用去中心化网络,收集和处理大量数据,帮助AI模型进行更精准的训练。

根据ROOTDATA的数据显示,Grass在最近的融资中表现出色,完成了两轮融资,总金额达到450万美元。
第一轮Pre-Seed融资于2023年7月完成,金额为100万美元,参与投资的机构包括No Limit Holdings、Big Brain Holdings等知名风险投资公司。
第二轮种子融资则在2023年12月完成,金额为350万美元,由Polychain Capital和Tribe Capital领投。这一系列的资金支持为Grass的技术发展和市场推广奠定了坚实的基础。
空投管理与市场反应
尽管Grass在市场上取得了显著的成绩,但其代币的发布过程却并非一帆风顺。Grass的交易于2023年10月28日正式启动,但代币的空投和发布经历了一系列技术挑战。团队记录到用户在Phantom钱包中无法访问代币,长达三小时的断电情况也打击了用户的领取热情。
相关阅读:Grass 空投被反撸

此外,一些用户报告了被标记的交易,导致许多人被取消了空投资格。虽然这些问题在短期内对Grass的用户信心造成了一定影响,但从价格走势来看,Grass的市场表现依然坚挺。
值得一提的是,Grass在空投预期管理上表现得相当出色。项目方在公告中谨慎处理预期,避免过于乐观的承诺,确保了信息的透明度,这赢得了社区的广泛信任。
与许多项目不同,Grass选择不在币安等大型交易所上线,保持市场的稳定性,确保用户利益最大化。项目方明智地决定不给币安提供大比例的筹码,成功平衡了项目方、用户、资本和交易所之间的利益诉求。这一策略在当前币安因上币费风波而备受舆论压力的背景下,更显得尤为重要。据报道,币安要求项目方在上线时提供15%的筹码,这种高昂的要求让许多项目却步。
Grass的团队通过重视社区,采用公平透明的方式赢得了用户的尊重。这样的做法不仅增强了用户对项目的信任,也为Grass的未来发展奠定了坚实的基础。项目方的这种大格局思维,让他们在市场中建立了良好的口碑,使其成为值得在二级市场参与投资的项目。
价格走势与市场动态分析

Grass在所有cex平台中,Gate交易量占比最高。根据Gate交易图表,在初始阶段,$GRASS的价格一度跌破0.5美元,但市场的反弹迹象明显,买盘的出现使得价格迅速回升,甚至突破了0.9美元的关口,这也是筹码成交量最高的价格。此后,Grass代币价格一直稳步在趋势线上方。根据市场数据,当前的流通市值为3.8亿美元,过去24小时的交易量达到了3.2亿美元,这些数字都显示出Grass在市场中的强劲表现。
Grass的价格走势在某种程度上反映了投资者对其未来发展的信心。随着网络活动的增强,$GRASS的交易量也在不断攀升,从10月30日开始,代币的平衡交易量和价格均有所增加。这种趋势表明,Grass的市场潜力正在逐步显现。与此同时,Grass的质押机制也为代币持有者提供了额外的收益机会,进一步增强了投资者的参与热情。
代币经济模型与空投申领情况

Grass的代币经济模型设计周全,确保项目的长期可持续性。根据官方信息,$GRASS的总供应量为10亿枚,具体代币分配情况如下:
- 社区:占总供应量的30%,其中本次空投申领的部分占10%。
- 基金会与生态发展:占22.8%,用于支持网络升级、合作、研究和开发。
- 投资者:占25.2%,TGE(代币生成事件)后锁定一年,随后一年内线性释放。
- 网站贡献者:占22%,TGE后锁定一年,随后三年内线性释放。
未来还有 7.5 亿代币处于锁仓状态,尤其是早期投资者和贡献者的大比例锁仓。短期内抛售压力较小,预计较大比例的代币将逐步释放。这些大比例持有者在解锁后可能会产生较大的抛压。

此外,空投的申领情况也值得关注。至今已有1,830,287个地址成功申领了约64,781,717枚$GRASS,占Claim总量的82.75%。平均每个地址申领数量约为35.4枚。这种持币地址的广泛分布有助于降低大鲸鱼地址对价格的影响,从而增强市场的稳定性。
这一精细的代币分配策略及其广泛的持币基础,不仅能激励用户参与和贡献,还能为Grass的未来发展提供必要的资金支持。尤其是在当前市场环境下,GRASS代币的分配和流通情况为其价格的稳定与上升奠定了良好的基础。
质押机制与未来展望
Grass的质押机制不仅为用户提供了收益的机会,也为网络的安全性和稳定性做出了贡献。用户可以通过将代币质押到路由器上,促进网络流量,并因对网络安全做出的贡献而获得奖励。质押的灵活性以及相对较高的APR(年化收益率)吸引了大量投资者参与,进一步增强了Grass的生态系统。

根据Dune的数据,目前Grass的总质押量为27,464,877 GRASS,占总供应量的35%。这一质押需求超出了笔者的预期,反映出市场对Grass生态系统的信心。此外,当前的年化收益率(APR)为43.69%,这一高收益率无疑吸引了大量投资者的关注。值得注意的是,随着质押量的增加,APR很可能会逐渐下降,这在DeFi领域是一个普遍现象。
展望未来,Grass网络的发展前景依然广阔。随着更多用户的参与和质押需求的增加,Grass有潜力成为一个强大的去中心化网络,进一步推动AI训练数据的获取与共享。社区的活跃参与和对网络治理的支持将直接影响Grass的长期成功与发展。通过不断优化质押机制,Grass不仅能增强用户的参与感,还能进一步推动其在去中心化数据市场中的领导地位。
Grass的技术优势与市场竞争

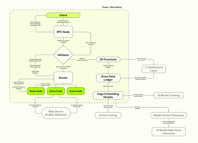
Grass主权数据汇总架构
在技术层面,Grass具备了一些显著的优势,使其在竞争激烈的市场中脱颖而出。作为一个去中心化网络,Grass利用了分布式的节点系统,通过全球范围内的活跃节点来进行数据抓取和处理。这种分布式架构不仅提高了数据处理的效率,也增强了网络的抗压能力。
此外,Grass的技术团队在数据处理和AI模型训练方面具有深厚的背景,这为项目的持续发展提供了强有力的保障。
与其他项目相比,Grass在数据集的质量和数量上也表现出色。项目通过让用户分享未使用的互联网带宽资源,重新定义了互联网的激励结构,使得网络的运行效率得以提升。这种创新的商业模式,不仅吸引了大量用户参与,也为Grass的长期发展奠定了基础。
社区与生态的建设
Grass的成功离不开其强大的社区支持。项目的社区不仅活跃,而且积极参与到Grass的生态建设中。随着用户基础的扩大,当前Grass的推特粉丝数48万人,DC群体也迅速增长至43万人,用户之间的互动和交流为项目的发展注入了活力。
项目方定期与社区进行沟通,倾听用户的反馈,不断优化项目的方向和策略,这种重视用户体验的做法赢得了广大用户的认可和支持。

Grass第二阶段激励计划
此外,Grass还推出了一系列激励措施,以奖励早期采用者和参与者。通过积分活动和推荐计划,Grass鼓励用户积极参与网络建设,并将其贡献与代币奖励直接挂钩。这种激励机制不仅提升了用户的参与度,也增强了Grass的社区凝聚力。
结论
尽管Grass在市场中表现出色,其逆势拉盘的表现吸引了大量投资者的关注,但我们也需保持警惕。目前,Grass代币的价格已达1.65美元,流通市值和FDV均显著上升,这可能表明当前的估值存在过高的风险。在这种情况下,投资者应谨慎对待,充分考虑市场波动和潜在的回调风险。未来Grass的币价走势仍然充满不确定性,虽然项目基础扎实且社区支持强劲,但市场情绪和外部因素的变化可能对其价格产生重大影响。因此,建议投资者在进入或加仓时,综合评估风险,并根据自身的投资策略做出明智的决策。
- 相关资讯
-

DePIN黑马项目Grass:5万美元入袋,2025年最值得关注的加密货币项目

DePIN空投攻略:躺赚新姿势,Grass空投超1.9U,Dawn Gradient等项目抢先体验

Grass空投后稳步攀升!AI融合DePIN,展现独特魅力

Grass小草空投最终阶段、DeepLink节点正在售卖,Aethir矿机遭遇滑铁卢!DePIN项目回顾与最新进展。#grass #grass空投 #deeplink

Rivalz激励测试网教程揭秘:AI+DePin零成本大赚攻略!明牌第三季度空投$RIZ,RollApp零撸操作教程演示,探索模块化AI应用Rivalz!

研究揭秘:代币上线币安后大跌原因何在?责任归属何方?

Viralmind去中心化AI训练协议详解:原理、代币经济与市场前景展望

深入剖析40项协议与200万个钱包:代币空投策略四大建议

BTC地址BTC地址类型详解:一文让你轻松分辨不再迷茫类型详解:一文让你轻松分辨不再迷茫

Pendle:浴火重生的积分协议揭秘——收益代币与保本代币深度解析,项目讨论热烈进行中(984集)











